Peter Dassow:


This page will describe the CPS 8256 serial parallel interface in detail

It could be used to transfer files between the PCW 8256 / PCW 8512 and a PC.
KERMIT should be the best solution to transfer files. To get KERMIT-80 V4.08 for the PCW series, download this file.


Case view (upper side)


Case view (down side)



Components


Layer side


Additional piggyback PCB for -12V/+12V generation (side view)


Upper view of the piggyback PCB



HighRes picture from the component side here
HighRes picture from the layer side here
HighRes picture from the component side without ICs and without piggyback PCB (light) here
HighRes picture from the component side without ICs and without piggyback PCB (darker) here

Component list:

MC1488 (75188N) [IC9]
MC1489A (SN75189AN) [IC7]
74LS138PC [IC1]
NEC D8253C-5 [IC8]
ZILOG Z8470APS Z80DART [IC6]
HD74LS00P [IC4]
HD74LS32P [IC5]
T74LS373B (SGS) [IC3]
HD74LS74AP [IC2]
C3,C4,C5,C7,C8,C14,C15 104 50V
C9,C10 221J CM57
C2,C6,C13,C16 104 50V
C7 47uF 10V
R1,R2,R3 10K (brown-black-red)


additional piggyback pcb (this pcb generates -12V and +12V for the RS232)
R2 6800 (blue-grey-red)
R3 33 (orange-orange-black)
R1 280 (red-grey-brown) this is the resistor between +5V and -5V label
TR1 C930E5G
TR2 M1 8550
C2,C3 33uF 16V
D1,D2,D3 small diodes
L1 -no value found- seems to be a small transformer



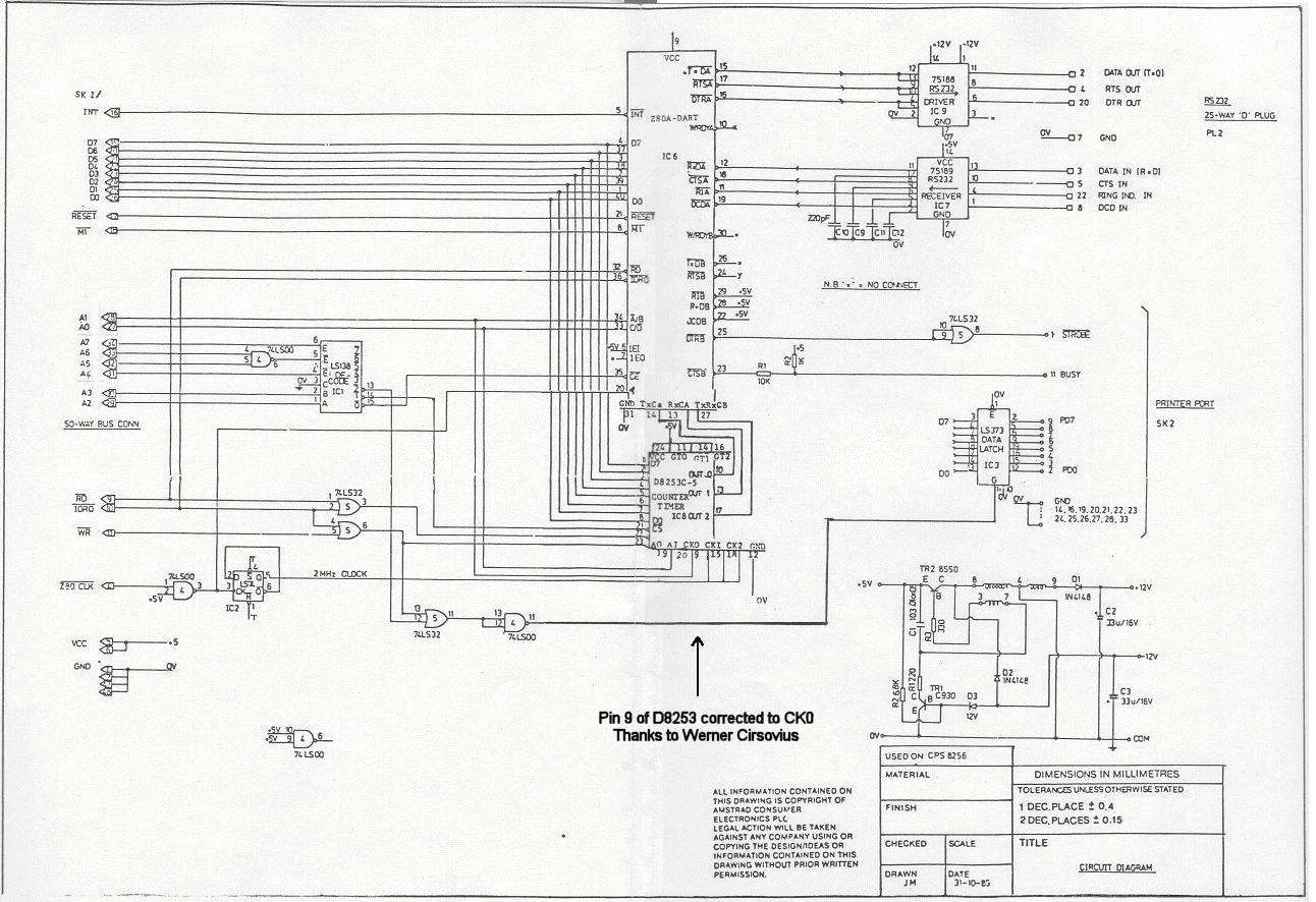
NEW! Have received a circuit diagram, many thanks to the contributor !




This text file describes the Amstrad PCW expansion port signals.



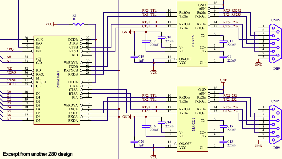
And this is a possible solution to implement 2 serial interfaces with a Z80DART (excerpt):